particle motion: A combined tool for waveform visualization and particle motion analysis

Last updated: 2025-11-29

Introduction

Particle motion analysis examines the three-dimensional trajectories of ground motion recorded at a station, helping to distinguish wave types (P, S, and surface waves), infer propagation direction and polarization, and reveal scattering or site effects; these insights improve phase picking, source mechanism interpretation, and separation of overlapping phases, making particle motion a crucial tool for accurate event characterization and waveform-based analyses.

Two tools are developed for particle motion analysis:

Interactive visualization tool

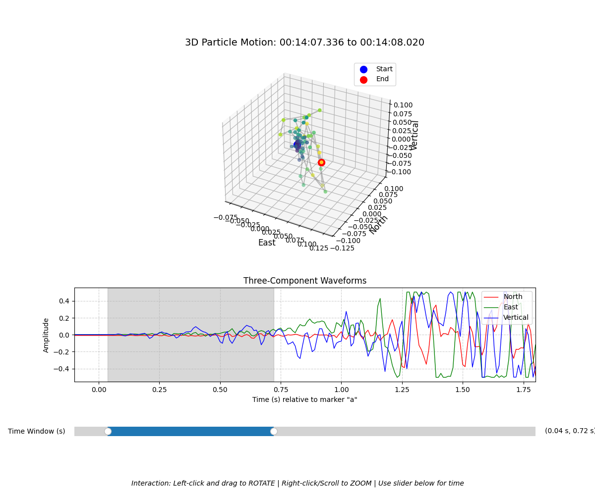
../../../_images/3D-motion.png

Example illustrating how interactive 3D particle motion visualization works. The window span is adjustable, and users can rotate the 3D plot to view the particle motion from different angles.

Static plot tool

../../../_images/particle_motion.png

Example of static particle motion plot.

After the interactive analysis to obtain features of particle motion, straightforward static plots are needed for documentation purpose. The static plot tool generates publication-quality figures, including 3-component waveforms and XY, XZ, YZ particle motion plots for up to three time windows for P and S waveforms, respectively.

Download the source code and example here